当前位置: 部门首页   >   规章制度   >   后勤制度   >   正文

广东理工职业学院中山校区食堂监督管理办法(修订)

作者:    信息来源:    发布时间: 2026-01-20

第一章    

第一条  为进一步加强对中山校区食堂的监督管理,提高膳食质量,确保卫生安全,结合学校实际,特修订学校中山校区食堂监督管理办法。

第二条  基建与后勤管理处是学校对中山校区食堂进行监督管理的职能部门,根据承包合同对食堂的饭菜价格、质量、卫生、安全等方面进行监督管理。

第二章  经营服务宗旨

第三条  学校食堂要坚持为教学、科研和广大师生员工服务的宗旨,提供餐饮服务要具有特定的服务性和公益性。食堂承包人在严格按照合同协议进行经营的前提下,充分考虑大多数学生的经济消费能力,控制饭菜价格,提高饭菜质量,不断改善就餐环境和提高服务水平。

第三章  伙食质量、品种及价格要求

第四条  食堂的主副食烹饪制作要规范,按照营养、卫生、科学、合理的原则,注重色、香、味、型并具营养价值。菜式要不断更新,原则上要多炒菜,少蒸菜,以广东菜为主,适当增加辣味菜,增加风味档品种和特色,以满足不同需求。

第五条  提供优质服务,优化品种结构,开展多层次餐饮服务,满足师生的需求。早餐品种20个以上,午餐、晚餐菜式品种分别达30种以上,且晚餐与中餐菜式的重复率不超过40%,第二天的菜式与前一天的菜式重复率不超过40%

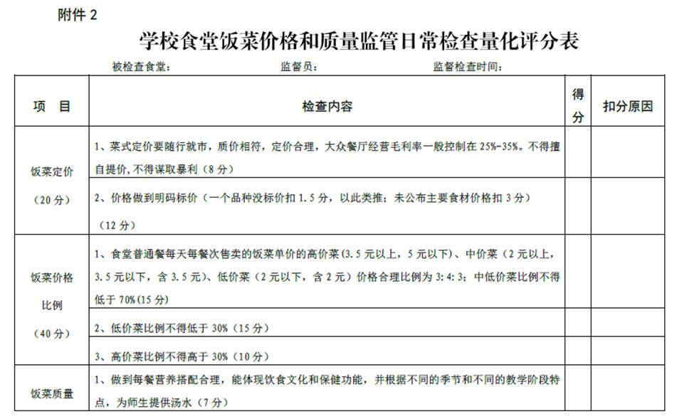
第六条  严格控制食品价格,高、中、低档次菜式比例343。高价菜价格为3.5元至5元,中档菜价格为2元至3.5元,低价菜价格为0.5元至2元。明码标价,方便师生选择。定期公布市场菜价信息,主动接受广大师生监督。

第四章   环境及餐具卫生要求

第七条  食堂应当保持室内外环境卫生、整洁、干净,应有完好的防治四害的设施,有效消除老鼠、蟑螂、苍蝇和其他有害昆虫及孳生条件,保证食品的卫生安全。

第八条  食堂产生的垃圾应按规定入袋封口、装桶并加盖,及时予以清理。

第九条  食堂的设施、设备布局流程应当符合食品卫生的要求,有独立的食品原料存放间、食品加工操作间、食品预售间及用餐场所。

第十条  备餐间、熟食间应配有紫外线消毒灯,一天至少消毒2次。

第十一条  食堂应当有耐磨损、易清洗的无毒材料制造或建成的餐饮具专用洗涮池、消毒池、消毒柜及保管柜等设备、设施。采用化学药物消毒的,必须具备3个以上的水池,并不得与清洗蔬菜、肉类的设施设备混用。

第十二条  餐饮具使用前必须洗净、消毒,符合国家有关卫生标准,未经消毒的餐饮具不得提供给消费者使用。提倡使用钢化或瓷器餐具,减少一次性餐具的投放量。

第十三条  餐饮具使用的洗涤、消毒剂必须符合卫生标准或要求。洗涤、消毒剂必须有固定的存放场所(橱柜),有明显的标记。

第十四条  消毒后的餐饮具必须贮存在餐具专用保洁柜内备用。已消毒和未消毒的餐具应分开存放,并在贮存柜上有明显的标记。

第五章   食品卫生要求

第十五条  食堂必须采用新鲜洁净的原料制作食品,不得加工或使用腐败变质和感官性状异常的食品及其原料。

第十六条  加工后的熟食品应当与食品原料分开存放,半成品应当与食品原料分开存放,防止交叉污染。

第十七条  食品贮存应当分类、分架、隔墙、离地存放。定期检查、及时处理变质或超过期限的食品。食品贮存场所禁止存放有毒、有害物品及个人生活物品。用于保存食品的冷藏设备,必须贴有标签,食品原料、半成品和热食品应分柜存放。

第十八条  制作熟食品必须配有熟食间,熟食间的要求及操作规程应按照卫生防疫部门的有关规定。烹饪、制作的各种菜肴应各取不少于200克的样品用不锈钢盒留置于冷藏设备中保存48小时以上,以备查验。每餐的各种凉菜应各取不少于20克的样品留于冷藏设备中保存24小时以上,以备查验。没有条件制作凉菜的食堂禁止出售凉拌菜。

第十九条  销售直接入口食品时,应当使用专用工具分检传递食品。专用工具应当定位放,货款分开,防止污染。

第二十条  食品在烹饪后至出售前一般不超过2小时,若超过2小时存放的,应当在高于60ºC或低于10ºC的条件下存放。

第二十一条  食堂剩余食品必须冷藏,冷藏时间不得超过24小时,在确认没有变质的情况下,必须经高温彻底加热后,方可继续出售。

第六章  食堂物资采购要求

第二十二条  食堂大宗食品供货商必须是取得广东省高校食堂物质供应联合采购准入资格的企业。粮、油、副食品等主要食品应有质量检验证、卫生许可证、供货商()名称和产地,并与供货商签订食品卫生安全合同。建立定点供货单位备案制度,相对固定的食品采购场所,保证食品来源安全、质量可靠。

第二十三条  食堂禁止采购、加工、出售以下物品:

1.腐败变质、油脂酸败、霉变、生虫、污秽不洁、混有异物、有异味或者其他感官性异常,含有毒有害物质或者被有毒、有害物质污染,疑似对人体健康有害的食品;

2.未经卫生检疫部门检验或者检验不合格的肉类及其制品;

3.超过保质期限或者不符合规定的定型包装食品;

4.其他不符合食品卫生标准和要求的食品。

第七章 从业人员的卫生要求

第二十四条 食堂从业人员每年必须进行健康检查一次,新参加工作和临时参加工作的食品生产经营人员都必须进行健康检查,取得健康证明后方可上岗工作。患有如下疾病者不得从事饮食服务工作:凡患有痢疾、伤寒、病毒性肝炎等消化道疾病(包括病原携带者),活动性肺结核,化脓性或者渗出性皮肤病以及其他有碍食品卫生的疾病的,不得从事接触直接入口食品的制作。

第二十五条 个人卫生要求:

1.工作前、处理食品原料后及便后用洗手液及流动清水洗手;接触直接入口食品之前必须洗手消毒;

2.穿戴清洁的工作衣、帽,并把头发于帽内;

3.不得留长指甲、涂指甲油、戴戒指加工食品;

4.不得在食品加工和销售场所内吸烟。

第八章  安全工作要求

第二十六条 食堂责任人是食堂的安全责任人,负有卫生、消防和安全的责任。食堂必须建立健全岗位责任制和责任追究制,做到层层把关,措施落实、责任到人,保证安全监督制度的落实。

第二十七条 食堂应配备专职的食品安全卫生监督人员。

第二十八条 食堂必须取得卫生行政部门发放的卫生许可证,积极配合和接受当地卫生行政部门的卫生监督。食堂应建立严格的安全保卫措施,严禁非食堂工作人员随意进入食堂的食品加工间及食品原料存放间。防止不法人员肆意破坏

第二十九条 做好安全防火工作,食堂应设有专职或兼职的安全员;燃气的使用要严格按照燃气公司规定的操作规程,合理合法使用气源。

第三十条 食堂应定期对从业人员进行食品卫生知识培训,职业道德和法制教育,提高员工的法制观念和维权意识。

第三十一条 建立食物中毒或其他食源性疾患等突发事件的应急处理机制。发生食物中毒或疑似食物中毒事故后,学校与食堂经营单位应采取下列措施:

1.立即停止生产经营活动,并报中山市教育局和卫生行政部门; 

2.协助卫生机构救治病人; 

3.保留造成食物中毒或可能导致食物中毒的食品及其原料、工具、设备和现场; 

4.配合卫生行政部门进行调查,按卫生行政部门的要求如实提供有关材料和样品; 

5.落实卫生行政部门要求采取的其他措施,把事态控制在最小范围。

第九章  加大监督管理力度

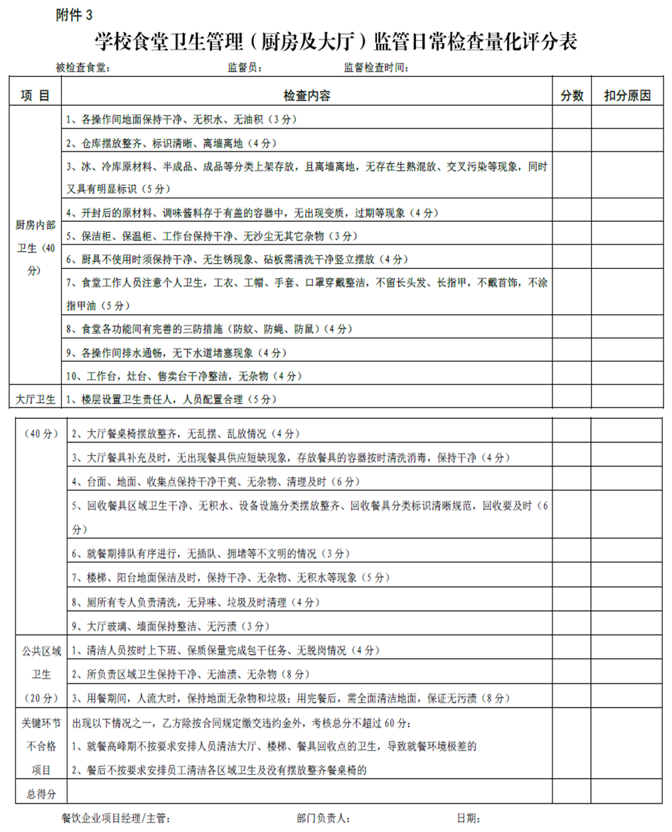
第三十二条  基建与后勤管理处认真履行工作职责,设专人每天对食堂各方面工作进行例行检查,每月定期或不定期组织抽查(《食堂量化评分表》见附件)。检查、抽查结果及时公开,接受监督,并及时向食堂反馈。对食堂卫生实行动态监管,每周组织相关人员对食堂抽查不少于3次,主要检查食品的采购、加工、贮存、销售、员工的个人卫生、碗筷的消毒、食品的留样等情况以及操作间、餐厅桌凳、地面、楼梯及公共卫生间的卫生。

第三十三条  基建与后勤管理处加强对食堂食品卫生安全进行监管,做好食堂食品卫生安全日常检查,发现问题,及时提出整改意见,并做好记录、存档、复检工作。 

第三十四条  发挥中山校区教职工、学生膳食委员会的作用,膳食委员会每学期负责调查统计师生员工对食堂服务的满意度(调查表见附件),并及时在公告栏中公布调查结果。发现存在问题,及时向食堂发出书面整改通知,并检查整改情况。

第三十五条  实行学校领导和中层干部陪餐制度,陪餐后对所食用的饭菜进行评价,收集学生意见和建议,做好陪餐情况记录。

第三十六条  食堂承包人要对食堂工作人员加强培训教育,提高服务意识和服务质量,端正服务态度,服务讲文明、讲礼貌。要主动配合基建与后勤管理处、膳食委员会以及学校领导的监督、检查,自觉接受批评意见,对存在的问题及时进行整改

第十章  罚则

第三十七条 基建与后勤管理处对食堂行使监督管理、检查、协调的职能,对违反食堂监督管理办法的行为实施处、处罚。

1.基建与后勤管理处组织有关部门不定期地对食堂的经营服务质量进行检查评估,对在检查中发现有违反本办法的食堂经营者,及时发出整改意见书并在公告栏中予以通报。

2.对违反有关法律法规,造成重大食物中毒事故或安全事故,情节特别严重的,由上级行政机关或公安部门依法追究相关责任人的责任。

3.对违反本办法,玩忽职守、疏于管理,造成学生食物中毒或其他食源性疾患或重大安全事故的食堂经营者,根据规定提前终止经营承包合同,并给予相应的经济处罚。

第十一章   附则

第三十八条  本办法由基建与后勤管理处负责解释。

第三十九条  本办法自公布之日起施行。


 



 

 

 





 

 

 

 

 

 

 

 

 

 

 

 

 

 

 

 

 

 


 
















 

 

 

 

 

 

 

 

 

 

 

 

 

 

 

 

 

 

 

 

 

 

 

 

 

 

 

 

 

 

 

 

 

 

 

 

 

 

 

 

 

 

 

 

 

 

 

 

 

 

 

 

 

 

 

 

 

 

 

 

 

 

 

 

 

 

 

 

 

 

 

 

 

 

 

 

 

 

 

 

 

 

 

 

 

 

 

 

 

 

 

 

 

 

 

 

 




 

 

Copyright 2009-2019 广东开放大学后勤基建部
广州校本部:广州市越秀区下塘西路1号  中山校区:中山市五桂山高职教育园区

微信公众号